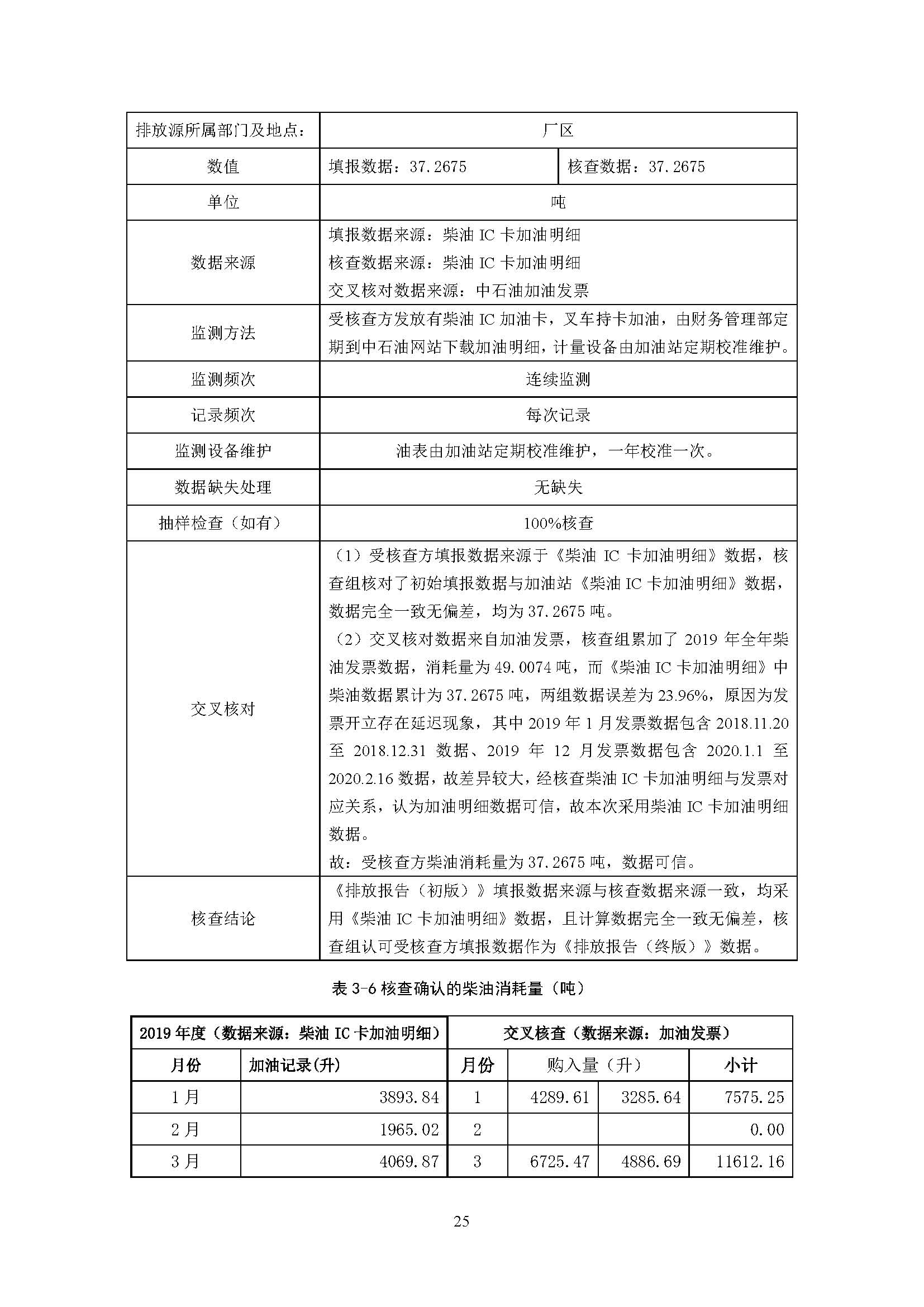
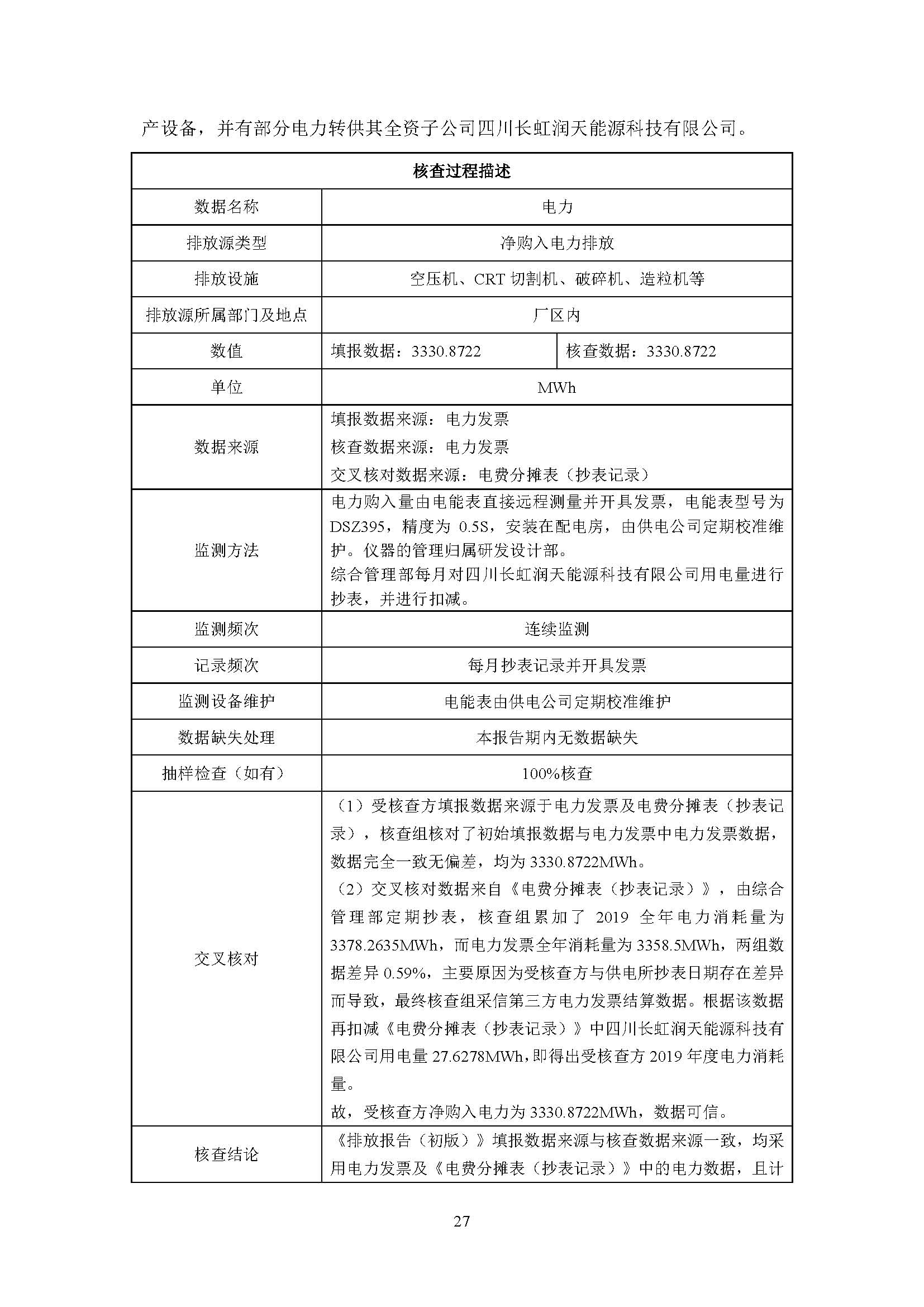
Sichuan Changhong Gerun Environmental Protection Technology Co., Ltd. 2019 Greenhouse Gas Emissions Investigation Report
- Categories:Public announcement
- Source:
- Time of issue:2020-05-12
- Views:
Sichuan Changhong Gerun Environmental Protection Technology Co., Ltd. 2019 Greenhouse Gas Emissions Investigation Report
- Categories:Public announcement
- Source:
- Time of issue:2020-05-12
- Views:





































Recommended news
TOP
Service Hotline:028-84955007
About | Products & Services | Bidding | News | Party | Social | Innovation | HR | Contact
ADD:Environmental Protection Industrial Park, Jintang County, Chengdu (No.1 Energy Saving Avenue, Huaikou Town)
Copyright ? 2020 Changhong Gerun 蜀ICP備2022031088號-1